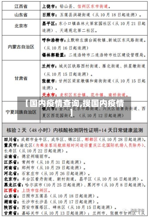
中高风险地区查询
〖壹〗、可以通过支付宝中的通信大数据行程卡查询自己是否去过中高风险地区,具体操作如下:工具/原料:确保手机为小米10(其他品牌手机操作类似)、系统为MIUI12(其他系统操作类似),并安装支付宝22版本(或更新版本)。

〖贰〗 、第一步:打开手机进入支付宝 ,在首页点击国内新增。第二步:点击风险区域菜单 。第三步:在疫情风险等级查询页面选取自己所在区域查看风险等级。

〖叁〗、可以通过微信国家政务服务平台查看最新的全国中高风险疫情地区分布,具体步骤如下:进入微信国家政务服务平台:打开微信,在搜索栏输入“国家政务服务平台” ,进入该程序页面。点击各地疫情风险等级查询:在程序页面中,找到并点击“各地疫情风险等级查询”选项 。

〖肆〗、可以通过支付宝的国务院服务中的疫情风险等级查询功能,查自己是否去过中高风险地区 ,具体操作如下:打开手机的支付宝软件,点击下面的市民中心。点击下面的国务院服务。最后选取下面的疫情风险等级查询即可 。通过该功能,可以查询自己去过或计划前往的地区是否为中高风险地区。
〖伍〗 、在微信中查看全国疫情中高风险地区名单 ,可通过“粤省事 ”小程序实现,具体操作如下:工具/原料 手机微信app方法/步骤 打开微信搜索功能打开手机中的微信app,点击顶部“搜索”选项。进入粤省事小程序在搜索页面输入“粤省事” ,点击搜索结果中的“粤省事 ”小程序 。

手机支付宝怎样查看疫情服务具体数据?
〖壹〗、打开支付宝应用:在手机桌面找到支付宝图标,点击打开。进入市民中心:在支付宝首页,点击“市民中心”按钮。选取疫情服务:在市民中心页面,找到并点击“疫情服务”按钮 。查看全国疫情实时数据:进入疫情服务页面后 ,即可直接查看到全国的疫情实时数据。
〖贰〗、步骤一:点击市民中心登录支付宝账号后,在首页找到“市民中心 ”并点击。步骤二:点击国务院服务进入市民中心页面后,找到“国务院服务”并点击。步骤三:进入疫情防控服务专区在页面中找到国务院客户端下方 ,点击“疫情防控服务专区” 。
〖叁〗 、步骤一:点击首页肺炎疫情实时动态滚动信息打开支付宝APP,在首页找到“肺炎疫情实时动态 ”滚动信息栏并点击。此区域通常显示最新疫情数据及服务入口。步骤二:若未找到滚动信息,进入“更多”页面若首页未显示滚动信息 ,点击首页右下角“更多”按钮,进入全部应用列表 。
〖肆〗、步骤一:点击疫情服务打开支付宝应用,在首页搜索栏输入“疫情服务 ”进行搜索 ,或通过首页推荐、功能分类等入口找到“疫情服务”选项并点击。步骤二:选取本地进入“全球疫情服务”界面后,界面会展示全球及国内部分地区的疫情概况。
如何用腾讯新闻查看和分享实时疫情
下载安装腾讯新闻APP 在手机应用商店搜索“腾讯新闻”,下载并安装后点击打开 。 进入疫情频道 打开APP后 ,点击顶部导航栏的“疫情 ”选项。 查看实时疫情数据 进入疫情频道后,点击“实时疫情”按钮。默认显示海外疫情数据,如需查看国内数据,点击“国内疫情”切换 。
在微信中查看实时疫情 ,可通过微信支付进入腾讯健康小程序,具体步骤如下:打开微信支付打开微信个人主页,点击底部菜单栏的【支付】选项进入支付页面。进入腾讯健康小程序在支付页面中 ,找到【医疗健康】选项(通常位于生活服务类功能区),点击进入腾讯健康小程序。
打开腾讯新闻官方网站,可以浏览到最新 、最全的新闻资讯 。首页顶部设有多个导航栏 ,包括国内、世界、财经 、科技、体育、娱乐等,方便用户快速找到感兴趣的内容。在首页下方,可以看到滚动的新闻推荐 ,涵盖时事热点、社会焦点等内容。
发热自查与导航若市民近期身体不适,担心是否被感染,可通过小程序进行发热自查。提供武汉医疗救治定点医院和发热门诊的位置导航 。定点医院病床使用情况查询市民可查询武汉28家定点医院病床的使用情况 ,包括自身或周围有确诊 、疑似、密切接触者以及无法排除的发热者,或近来还没有得到隔离收治的人员。
腾讯较真平台网址:https://vp.fact.qq.com/home 简介:在信息传播迅速的当下,谣言也层出不穷。腾讯新闻推出的较真平台,致力于实时辟谣和普及相关知识 ,帮助用户辨别真伪,避免被不实信息误导 。官方线索和意见征集简介:国务院办公厅发出的公告,面向社会征集疫情信息。
如何查询国内疫情数据?
可以通过央视频APP查询国内疫情数据 ,具体步骤如下:下载并打开央视频APP:确保设备为Android 0.0及以上系统(如三星Galaxy C9 Pro),安装央视频2版本。进入“疫情通报 ”页面:在央视频首页找到并点击“疫情通报”入口 。查看疫情数据:点击右侧“疫情数据”按钮,即可显示全国疫情概况及各省份详细数据。补充说明:央视频的疫情数据来源于官方通报 ,信息权威且更新及时。
下载安装腾讯新闻APP 在手机应用商店搜索“腾讯新闻 ”,下载并安装后点击打开 。 进入疫情频道 打开APP后,点击顶部导航栏的“疫情”选项。 查看实时疫情数据 进入疫情频道后 ,点击“实时疫情”按钮。默认显示海外疫情数据,如需查看国内数据,点击“国内疫情 ”切换 。
在360卫士中查看全国疫情数据 ,可按以下步骤操作:打开功能大全:启动360安全卫士软件,在主界面找到并点击“功能大全”栏。进入数据安全选项:在“功能大全”页面中,浏览选项列表,找到并点击进入“数据安全 ”分类。
选取“防疫查询”功能:在“城市服务”页面中 ,通过搜索或浏览找到“防疫查询”选项并点击。此功能专门提供疫情防控相关信息的查询服务 。点击“全国中高风险疫情地区 ”:在“防疫查询”页面中,找到“全国中高风险疫情地区”选项并点击。系统将自动加载并显示最新数据。
选取疫情服务:在市民中心页面,找到并点击“疫情服务 ”按钮 。查看全国疫情实时数据:进入疫情服务页面后 ,即可直接查看到全国的疫情实时数据。查看国内疫情具体数据:若想查看更详细的国内疫情数据,点击“查看更多”按钮,页面将展示国内各地区的具体疫情数据。
步骤一:登录首页打开中国联通APP ,在首页底部导航栏点击“服务”选项 。步骤二:进入抗疫专区在服务页面中找到“抗疫 ”功能模块,点击进入后选取“疫情数据”选项。